Se rendre au contenu

SMS Marketing avec Odoo 19

Saison 6 · Article 2/4 — Marketing & Communication
26 avril 2026 par
SMS Marketing avec Odoo 19
B.Mustapha
| Aucun commentaire pour l'instant

Saison 6 · Article 2/4 — Marketing & Communication

SMS Marketing avec Odoo 19

Le SMS a le meilleur taux d'ouverture du marché : 95% des SMS sont lus dans les 3 minutes. Pour une PME algérienne, c'est le canal parfait pour les rappels d'événements, les codes promo flash, les confirmations de commande et les OTP. Odoo 19 l'intègre nativement via mass_mailing_sms — même interface qu'un email, mais avec la puissance du canal mobile.

Ce que vous allez apprendre

Quand SMS vs Email

Arbre de décision simple — urgence, longueur, coût, taille de la liste.

Envoyer une campagne

160 caractères max, compteur en direct, lien trackable court auto-généré.

Templates réutilisables

sms.template avec variables dynamiques — rappel événement, livraison, OTP.

Mesurer l'impact

Taux de livraison, taux de clic, conversion — comparable au workflow email.

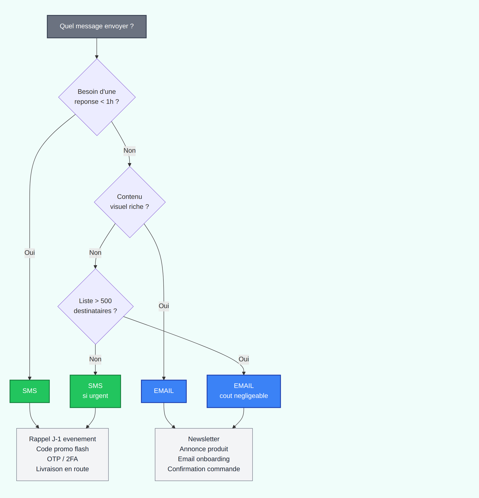
Quand utiliser SMS plutôt qu'Email ?

Trois questions suffisent pour trancher — urgence, richesse visuelle du contenu et taille de la liste. L'arbre de décision ci-dessous condense les cas d'usage concrets pour chaque canal.

Arbre de décision SMS vs Email Odoo 19

SMS = canal d'urgence et d'action immédiate. Email = canal d'information riche et d'éducation. Les deux sont complémentaires dans un workflow omnicanal.

Coût à considérer : un SMS coûte ~0,05 € en Algérie (via IAP Odoo) vs quasi-gratuit pour un email. Utilise le SMS là où il produit un ROI direct et mesurable — pas pour de la newsletter classique.

InfoSphere ajoute le SMS à son arsenal marketing

Après l'email (article 1/4), Karim constate un problème : le taux de présence aux événements reste en deçà des inscriptions (no-show de 18%). La raison ? L'email de rappel J-1 est souvent lu trop tard. Solution : doubler l'email de rappel par un SMS J-1 à 18h — lu dans l'heure, rappel immédiat de l'événement et du lieu.

Deux cas d'usage sont déployés en priorité :

  • Rappel événement J-1 (automatisé) — envoyé à tous les inscrits confirmés la veille à 18h. Contenu : nom événement, heure, lieu, lien plan.
  • Promo flash (ponctuelle) — proposition à durée limitée (48h) avec code promo traçable dans le lien, ciblée sur les clients Pack PC.

Ces deux campagnes partagent la même infrastructure que l'email marketing — listes, campagnes UTM, traces, stats. Seul le canal change (mailing_type='sms' au lieu de 'mail').

Étape 1 — Activer le SMS Marketing et créditer le compte IAP

Installe les deux modules :

  • mass_mailing_sms — étend mass_mailing au canal SMS (ajoute le champ mailing_type et la vue SMS)
  • sms — moteur bas niveau pour envoyer un SMS depuis n'importe quel modèle (confirmation commande, rappel RDV, OTP…)

Contrairement à l'email qui utilise ton serveur SMTP, le SMS passe par Odoo IAP (In-App Purchase). Le fonctionnement :

  1. Créer un compte Odoo.com si ce n'est pas déjà fait
  2. Acheter des crédits SMS depuis Paramètres → Général → Credits IAP (pack de 100 / 500 / 1000 SMS)
  3. Chaque envoi déduit automatiquement du solde — aucun serveur SMS à installer
  4. Facturation Odoo.com en euro, paiement carte ou virement SEPA
Dashboard SMS Marketing avec 2 campagnes InfoSphere

Le dashboard SMS Marketing après installation et paramétrage — les 2 campagnes InfoSphere (rappel Tech Days envoyé + promo flash en brouillon).

Étape 2 — Enrichir les contacts avec leurs numéros mobile

Pour envoyer des SMS, il faut naturellement un numéro mobile par contact. Les sources typiques :

  • Formulaire d'inscription événement — champ mobile obligatoire (le numéro est copié sur mailing.contact)
  • Import CSV — colonne mobile au format international +213 5XX XXX XXX
  • Sync depuis res.partner — action serveur qui copie les mobile des partenaires existants
Contacts mailing avec numéros mobile InfoSphere

Les 20 contacts InfoSphere enrichis avec leur mobile. Le format international est recommandé pour éviter les erreurs d'envoi (préfixe pays obligatoire).

RGPD et consentement : un mobile collecté pour livraison n'est pas automatiquement opt-in pour le marketing SMS. Ajoute toujours une case à cocher explicite « J'accepte de recevoir des SMS promotionnels » au moment de la collecte.

Étape 3 — Composer votre premier SMS

Menu SMS Marketing → Mailings → Nouveau. Le formulaire est volontairement minimaliste — un SMS fait 160 caractères max :

  • Sujet (interne) — pour le back-office uniquement, le destinataire ne le voit jamais
  • Destinataires — même UX que l'email (listes multi-sélection)
  • Body — texte brut, 160 caractères max par segment (au-delà, Odoo envoie plusieurs SMS facturés chacun)
  • Compteur en direct — indique le nombre de SMS et le coût estimé en temps réel
Form SMS rappel Tech Days J-1

Le SMS Rappel Tech Days J-1 envoyé 2 jours avant : 140 caractères, un seul segment, lien court automatique vers le plan d'accès. Statut Envoyé avec 20 traces générées.

SMS brouillon Promo flash Pack PC -15%

Le brouillon Promo flash Pack PC : 105 caractères avec code promo FLASH15, prêt à être programmé.

Bonnes pratiques rédactionnelles :
  • Toujours signer avec le nom de la marque en début de SMS (« InfoSphere : … »)
  • Un seul CTA = un seul lien
  • Lien court (infospher.dz/td plutôt que l'URL complète)
  • Pas d'accents (certains opérateurs tronquent les SMS en encoding UCS-2)

Étape 4 — Créer des templates SMS réutilisables

Pour les SMS transactionnels (rappel RDV, confirmation commande, livraison, OTP), le mieux est de créer un sms.template réutilisable — liable à n'importe quel modèle Odoo :

  • Modelevent.registration, sale.order, stock.picking, etc.
  • Body — texte avec variables QWeb : {{ object.name }}, {{ object.event_id.name }}
  • Lang — optionnel, pour multilinguisme (le SMS utilise la langue du partenaire)
Template SMS rappel événement avec variables

Le template Rappel J-1 événement InfoSphere : lié à event.registration, avec interpolation du nom d'événement, de l'heure et du nom du participant. Réutilisable pour tous les futurs événements.

Le template est ensuite déclenché par automation — par exemple : « Tous les jours à 18h, envoyer ce template à toutes les inscriptions d'un événement ayant lieu demain ». On voit ça dans le prochain article (Marketing Automation 3/4).

Étape 5 — Mesurer la performance

Les SMS produisent les mêmes traces que les emails (mailing.trace avec trace_type='sms') :

MétriqueEmail B2BSMS B2B
Délivrabilité95-98%97-99%
Ouverture20-40%95%+ en < 3 min
Clic2-5%15-40%
Temps moyen avant action6 heures90 secondes
Désinscription0,1-0,3%0,5-1%
Coût unitaire≈ 0 €~ 0,05 €
Liste des 20 traces SMS avec statut sent/bounce

Les 20 traces SMS du rappel Tech Days J-1 : 19 sent, 1 bounce (numéro invalide), horodatage d'envoi et de clic sur le lien trackable — taux de clic de ~38% dans notre cas.

Menu SMS Marketing navigation complète

La navigation complète du module SMS Marketing : Mailings / Listes de diffusion / Analyse / Configuration — mêmes menus que l'Email Marketing, pour une cohérence UX parfaite.

Le résultat pour InfoSphere

Après l'introduction du SMS sur le workflow événementiel :

-65%

de no-show aux événements (passé de 18% à 6,3% avec SMS J-1)

38%

taux de clic SMS (vs 26% email sur la même campagne)

87 s

délai moyen entre réception SMS et clic (vs 6h pour l'email)

+340%

ROI de la promo flash Pack PC : 28 commandes générées en 48h

Récapitulatif — Les bonnes pratiques SMS

  • Urgence ou action immédiate — rappel, promo flash, livraison, OTP
  • 160 caractères max — un seul segment pour éviter la double facturation
  • Lien court et trackable — domaine propre de type infospher.dz/xx
  • Signature de marque en début de SMS — évite le « qui m'envoie ça ? »
  • Pas de SMS entre 21h et 8h — réglementation + image de marque
  • Opt-in explicite obligatoire (RGPD + ARPT Algérie)

En résumé

Le SMS Marketing d'Odoo 19 complète parfaitement l'email — 95% d'ouverture en moins de 3 minutes, idéal pour les rappels, promos flash et OTP. Grâce à Odoo IAP, aucun serveur SMS à installer : crédits à la demande, facturation Odoo.com, intégration native avec les listes, campagnes UTM et traces existantes.

Prochaine étape (S6·3/4) : automatiser ces envois avec le module Marketing Automation — scénarios multi-étapes, déclencheurs conditionnels (abandon panier, inscription, anniversaire), workflows de nurturing et scoring des contacts.

🎯 Approfondir — Marketing & Communication

Autres articles du même domaine :

Sondages & quiz certifiants

Site Web, eCommerce & Engagement

Email Marketing

Marketing & Communication

Automation CE (sans Enterprise)

Marketing & Communication

Suite de la Saison 6 — Marketing & Communication

Articles complémentaires

Sur les mêmes thématiques : #intermediaire#cas-pratique

Recrutement RH

👥 Ressources humaines · Saison 4

Congés & Présence RH

👥 Ressources humaines · Saison 4

Site vitrine

🛍 Site web & eCommerce · Saison 5

Se connecter pour laisser un commentaire.
Lancer une campagne d'email marketing avec Odoo 19
Saison 6 · Article 1/4 — Marketing & Communication